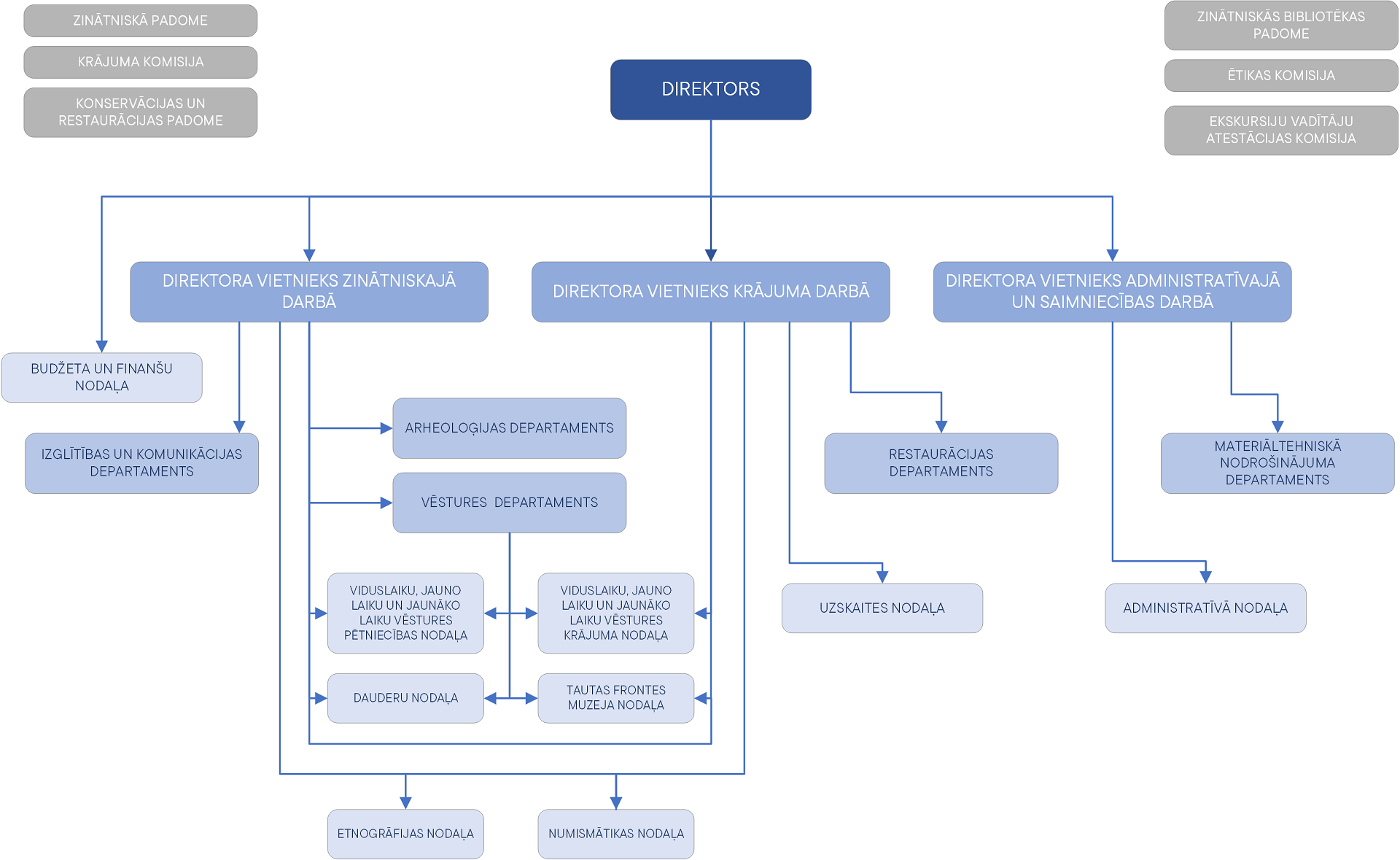
Muzeja struktūra un kontakti
Pulka iela 8, Rīga, LV-1007
Reģ. Nr. 90000076673
Valsts kase, kods TRELLV22
Konta Nr. LV25TREL2220549006000

Tālrunis:
67227429
E-pasts:
arnis.radins@lnvm.lv
Dr. hist. Arnis Radiņš
Direktors

Tālrunis:
67212246
E-pasts:
toms.kikuts@lnvm.lv
Dr. hist. Toms Ķikuts
Direktora vietnieks zinātniskajā darbā

Tālrunis:
67220552
E-pasts:
anita.meinarte@lnvm.lv
Anita Meinarte
Direktora vietniece krājuma darbā
Tālrunis:
67220586
E-pasts:
ineta.aunina@lnvm.lv
Ineta Auniņa
Direktora vietniece administratīvā un saimniecības darbā

Tālrunis:
67221357
E-pasts:
astrida.burbicka@lnvm.lv
info@lnvm.lv
Astrīda Burbicka
Izglītības un komunikācijas departamenta vadītāja

Tālrunis:
67211269
E-pasts:
janis.ciglis@lnvm.lv
arheologija@lnvm.lv
Jānis Ciglis
Arheoloģijas departamenta vadītājs
Tālrunis:
67228811
E-pasts:
imants.cirulis@lnvm.lv
Imants Cīrulis
Viduslaiku, jauno un jaunāko laiku vēstures pētniecības nodaļas vadītājs
Tālrunis:
67213273
E-pasts:
margarita.karpe@lnvm.lv
restauracija@lnvm.lv
Margarita Karpe
Restaurācijas departamenta vadītāja
Tālrunis:
67392229
E-pasts:
olga.mihelovica@lnvm.lv
dauderi@lnvm.lv
Olga Miheloviča
Dauderu nodaļas vadītāja

Tālrunis:
67356087
E-pasts:
anda.ozolina@lnvm.lv
numismatika@lnvm.lv
Anda Ozoliņa
Numismātikas nodaļas vadītāja

Tālrunis:
67356085
E-pasts:
liga.palma@lnvm.lv
Līga Palma
Uzskaites nodaļas vadītāja

Tālrunis:
67212466
E-pasts:
inta.robezniece@lnvm.lv
vesture@lnvm.lv
Inta Robežniece
Vēstures departamenta vadītāja

